A InfoChoice, empresa especializada em consultoria em Inteligência Artificial e editora de livros de cunho científico, técnico e de fé cristã, adota a Inteligência Artificial como ferramenta de apoio em seu processo editorial.
A partir de 2025, obras publicadas pela InfoChoice passaram a contar com o suporte de IA em diferentes etapas da produção. A partir de 2026, todos os livros lançados pela editora incluirão formalmente esta nota, bem como os respectivos posts de apresentação no site da InfoChoice, como compromisso com a transparência, a ética e a clareza com nossos leitores.
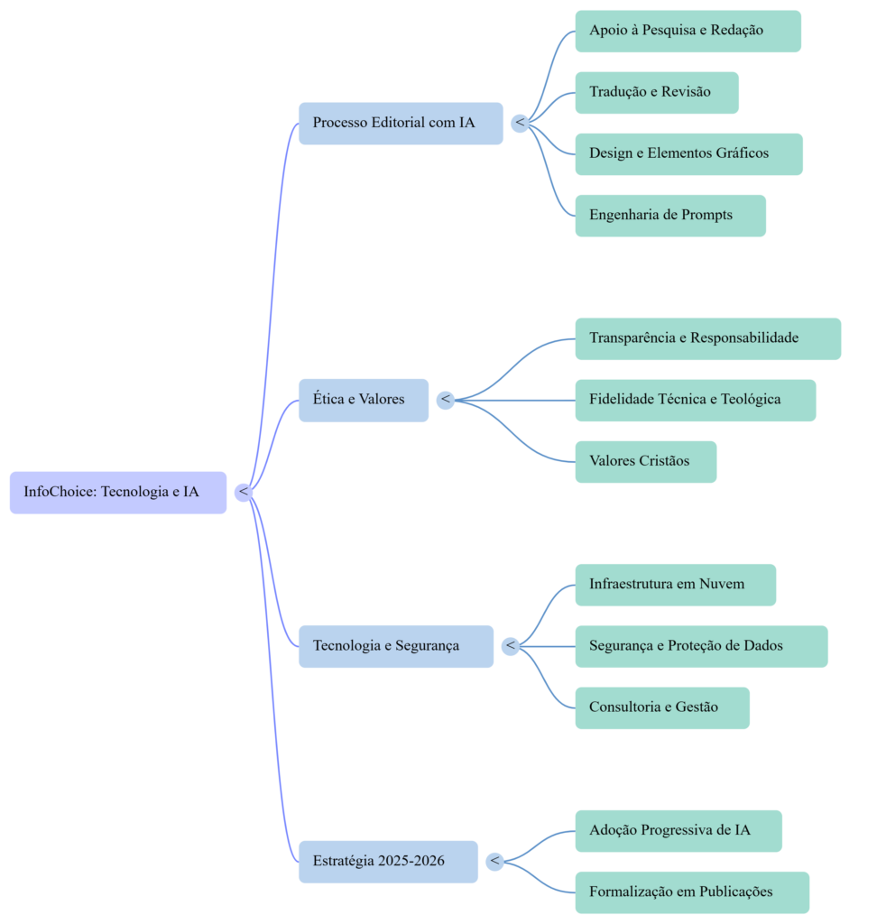
Como a IA é utilizada
A Inteligência Artificial integra o DNA operacional da InfoChoice e é empregada de forma responsável, criteriosa e supervisionada pelo principal autor e pela curadoria editorial. Entre os usos possíveis, destacam-se:
- Apoio à pesquisa e organização de referências;
- Revisão textual, clareza de linguagem e consistência terminológica;
- Tradução, quando aplicável, com revisão humana posterior;
- Desenvolvimento de sinopses, sumários e materiais editoriais;
- Apoio criativo no desenvolvimento de capas e elementos gráficos;
- Estruturação de conteúdos por meio de engenharia criativa de prompts, conduzida pelo autor.
Em todos os casos, a IA atua como instrumento auxiliar — jamais como substituta da autoria humana.
Autoria, curadoria e responsabilidade
Todo o conteúdo publicado pela InfoChoice é resultado da condução intelectual, espiritual e técnica de seu autor, que define objetivos, faz escolhas editoriais, valida informações, interpreta dados e escreve os textos, assumindo integralmente a responsabilidade final pela obra.
A curadoria de conteúdo é realizada com rigor, buscando:
- Fidelidade conceitual e técnica;
- Coerência teológica, quando aplicável;
- Respeito às fontes e às boas práticas acadêmicas;
- Clareza, utilidade prática e edificação do leitor.
Ética, fé e tecnologia
A InfoChoice entende a tecnologia — incluindo a Inteligência Artificial — como um instrumento a serviço do ser humano e da glória de Deus, quando utilizada com sabedoria, discernimento e propósito.
Nossa abordagem une inovação tecnológica, responsabilidade ética e valores cristãos, buscando produzir conteúdos que informem, edifiquem e contribuam positivamente para a sociedade.
Compromisso com o leitor
Ao declarar abertamente o uso de IA como ferramenta de apoio editorial, reafirmamos nosso compromisso com:
- Transparência no processo de criação;
- Qualidade intelectual e técnica das obras;
- Honestidade com nossos leitores;
- Evolução contínua dos nossos métodos e práticas editoriais.
Agradecemos a confiança e convidamos você a seguir conosco nesta jornada, onde conhecimento, fé e tecnologia caminham juntos para servir melhor às pessoas.
InfoChoice
