
1. Introdução
A nova complexidade operacional da TI corporativa
Nos últimos anos, a infraestrutura tecnológica das organizações tornou-se significativamente mais complexa.
Ambientes antes centralizados em data centers tradicionais evoluíram para arquiteturas distribuídas que combinam:
- múltiplas nuvens públicas
- infraestrutura on-premises
- aplicações SaaS
- plataformas de dados
- workloads críticos distribuídos
Essa realidade criou um novo desafio operacional: como manter eficiência, governança e previsibilidade em ambientes híbridos altamente dinâmicos?
Nesse contexto, a automação inteligente surge como um elemento fundamental para viabilizar operações de TI mais resilientes, eficientes e escaláveis.
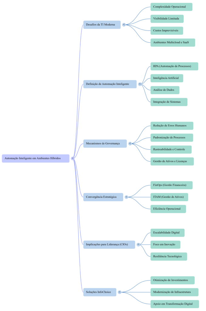
2. O desafio da operação em ambientes híbridos
Organizações modernas operam hoje em um cenário caracterizado por:
- multiplicidade de plataformas
- crescimento acelerado de ativos tecnológicos
- modelos de consumo sob demanda
- pressão constante por eficiência operacional
Esse contexto gera três desafios principais:
Complexidade operacional
Ambientes híbridos exigem coordenação entre múltiplos sistemas e ferramentas.
Visibilidade limitada
Sem governança adequada, ativos, licenças e recursos de infraestrutura tornam-se difíceis de rastrear.
Custos imprevisíveis
Modelos de consumo em nuvem e SaaS podem gerar crescimento descontrolado de custos.
Esse é exatamente o tipo de cenário em que iniciativas como FinOps, governança de ativos e automação passam a desempenhar um papel estratégico.
3. O que é automação inteligente
Automação inteligente vai além da automação tradicional baseada apenas em scripts ou workflows rígidos.
Ela combina:
- automação de processos (RPA)
- inteligência artificial
- análise de dados
- integração entre sistemas
Plataformas como Automation Anywhere ilustram bem essa evolução ao permitir que processos operacionais complexos sejam executados com maior autonomia e escalabilidade.
Essa abordagem permite automatizar tarefas como:
- provisionamento de recursos
- integração entre sistemas corporativos
- reconciliação de dados
- processos administrativos e financeiros
- workflows operacionais de TI
4. Automação como mecanismo de governança
Um ponto muitas vezes negligenciado é que automação não serve apenas para ganho de produtividade.
Ela também pode atuar como um mecanismo de governança operacional.
Quando bem implementada, a automação:
- reduz erros humanos
- padroniza processos
- melhora rastreabilidade
- fortalece controles operacionais
Em ambientes híbridos, isso se torna especialmente relevante para áreas como:
- gestão de ativos tecnológicos
- controle de licenciamento de software
- governança de contratos SaaS
- monitoramento de consumo em nuvem
5. A convergência entre automação, FinOps e gestão de ativos
À medida que organizações amadurecem suas operações de TI, três disciplinas começam a convergir:
- automação operacional
- FinOps
- gestão de ativos de tecnologia (ITAM)
Essa convergência permite que empresas não apenas operem seus ambientes tecnológicos, mas também otimizem continuamente seus investimentos em tecnologia.
Empresas especializadas em serviços de infraestrutura e modernização tecnológica frequentemente enfrentam exatamente esse tipo de desafio ao gerenciar ambientes complexos para seus clientes.
6. O papel dos integradores e parceiros especializados
Diante da crescente complexidade tecnológica, muitas organizações dependem de parceiros estratégicos para estruturar e operar suas iniciativas de transformação digital.
Grandes integradores globais desempenham um papel importante nesse cenário, mas frequentemente contam com parceiros especializados para complementar competências específicas.
Isso cria oportunidades relevantes para empresas capazes de oferecer:
- expertise em governança tecnológica
- otimização de ativos e licenciamento
- automação de processos
- inteligência operacional aplicada à TI
7. Implicações Estratégicas para CIOs e Líderes de TI
À medida que os ambientes tecnológicos se tornam mais distribuídos e orientados por consumo, líderes de tecnologia enfrentam o desafio de equilibrar inovação, governança e eficiência operacional.
Nesse contexto, a automação inteligente deixa de ser apenas uma ferramenta de produtividade e passa a representar um elemento estratégico para a operação moderna de TI.
Para CIOs e líderes de tecnologia, algumas implicações tornam-se cada vez mais evidentes:
1. Automação como pilar da operação digital
Ambientes híbridos e multicloud exigem um nível de automação capaz de reduzir dependências operacionais manuais e aumentar a capacidade de resposta das equipes de TI.
2. Integração entre automação, FinOps e governança de ativos
A convergência entre automação operacional, práticas de FinOps e gestão de ativos tecnológicos permite maior controle sobre custos, licenciamento e consumo de recursos tecnológicos.
3. Escalabilidade operacional em ambientes complexos
À medida que a infraestrutura cresce em diversidade e volume, a automação torna-se fundamental para garantir padronização, rastreabilidade e eficiência na execução de processos.
4. Automação como habilitadora de inovação
Quando tarefas operacionais repetitivas são automatizadas, as equipes de tecnologia podem concentrar esforços em iniciativas estratégicas, como modernização de aplicações, inteligência de dados e transformação digital.
Organizações que estruturam essa abordagem de forma integrada tendem a operar ambientes tecnológicos mais resilientes, eficientes e preparados para os desafios da economia digital.
Empresas especializadas em modernização e operação de ambientes tecnológicos frequentemente enfrentam exatamente esse tipo de desafio ao apoiar grandes organizações em suas jornadas de transformação digital.
Conclusão
Automação como pilar da operação tecnológica moderna
À medida que ambientes corporativos se tornam mais distribuídos e orientados por consumo, a automação inteligente deixa de ser apenas uma ferramenta de eficiência.
Ela passa a ser um pilar fundamental da operação tecnológica moderna.
Organizações que conseguem integrar automação, governança e inteligência operacional estarão melhor posicionadas para:
- reduzir custos
- aumentar eficiência
- melhorar visibilidade sobre seus ambientes tecnológicos
- acelerar iniciativas de inovação
Em um cenário de transformação contínua, a capacidade de operar com inteligência e governança torna-se um diferencial competitivo cada vez mais relevante.
Como a InfoChoice pode apoiar sua organização
A evolução dos ambientes corporativos de TI exige uma abordagem cada vez mais integrada entre tecnologia, governança e eficiência operacional.
A InfoChoice atua apoiando organizações em iniciativas relacionadas a:
- automação de processos e eficiência operacional
- governança de ativos tecnológicos e licenciamento de software
- otimização de investimentos em tecnologia e práticas de FinOps
- integração de soluções corporativas em ambientes híbridos
- apoio estratégico em iniciativas de modernização e transformação digital
Se sua organização está avaliando caminhos para aumentar a eficiência operacional, melhorar a governança de seus ativos tecnológicos ou estruturar iniciativas de automação inteligente, nossa equipe está à disposição para apoiar essa jornada.
Você pode iniciar essa conversa de duas formas:
Conversando com nosso Assistente Virtual (a bolinha azul pulsante no canto inferior direito do site), que pode direcionar sua demanda para o especialista mais adequado.
ou
Preenchendo nosso Formulário Estratégico de Contato, onde você pode compartilhar um pouco mais sobre o cenário da sua organização para que possamos avaliar possíveis caminhos de apoio.
👉 Acesse:
https://infochoice.com.br/site/index.php/contato/
Será um prazer conversar sobre os desafios e oportunidades do seu ambiente tecnológico.
Podcast e Análise Imersiva
Infográfico

Mapa Mental


Deixe um comentário