
Arquitetura de Cloud na Era da IA — Artigo 2 de 12
À medida que a computação em nuvem se consolida como base da infraestrutura digital moderna, muitas organizações começam a enfrentar uma nova decisão estratégica: adotar uma única plataforma de nuvem ou combinar diferentes provedores em uma arquitetura multi-cloud.
O conceito de multi-cloud ganhou força nos últimos anos como uma forma de aumentar a flexibilidade tecnológica, reduzir dependências e explorar o melhor que cada plataforma pode oferecer.
No entanto, junto com as vantagens surgem também novos desafios. Ambientes multi-cloud exigem arquitetura bem planejada, governança consistente e maturidade operacional.
Neste segundo artigo da série “Arquitetura de Cloud na Era da IA”, exploramos o que realmente significa adotar uma estratégia multi-cloud e como organizações podem equilibrar liberdade tecnológica e complexidade operacional.
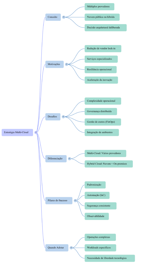
O que é uma estratégia Multi-Cloud?
Uma arquitetura multi-cloud ocorre quando uma organização utiliza mais de um provedor de nuvem pública ou híbrida para executar suas aplicações, armazenar dados ou suportar serviços digitais.
Entre os provedores mais utilizados no mercado estão plataformas como Amazon Web Services, Microsoft (Azure), Google (Google Cloud) e IBM (IBM Cloud).
Cada uma dessas plataformas possui características específicas, ecossistemas próprios e serviços especializados.
Ao adotar múltiplos provedores, empresas podem combinar essas capacidades para criar arquiteturas mais flexíveis e resilientes.
Mas é importante destacar: multi-cloud não significa simplesmente usar várias nuvens ao mesmo tempo. Trata-se de uma estratégia arquitetural deliberada.
Por que organizações estão adotando Multi-Cloud?
Diversos fatores têm impulsionado a adoção de arquiteturas multi-cloud.
Entre os principais estão:
Redução de dependência tecnológica
Um dos argumentos mais comuns para multi-cloud é evitar o chamado vendor lock-in, quando uma organização se torna excessivamente dependente de um único fornecedor de tecnologia.
Ao distribuir workloads entre diferentes plataformas, empresas preservam maior liberdade para evoluir suas arquiteturas no futuro.
Aproveitamento de serviços especializados
Cada provedor de nuvem possui áreas em que se destaca.
Algumas plataformas oferecem serviços avançados de dados e analytics, outras possuem ecossistemas fortes de desenvolvimento ou integração com aplicações corporativas.
Uma arquitetura multi-cloud permite aproveitar o melhor de cada ecossistema tecnológico.
Resiliência e continuidade operacional
Ambientes distribuídos entre diferentes provedores podem aumentar a resiliência da infraestrutura digital.
Em cenários críticos, workloads podem ser replicados ou distribuídos para reduzir riscos operacionais.
Estratégia de inovação
Em alguns casos, equipes de desenvolvimento utilizam múltiplas plataformas para explorar diferentes tecnologias, frameworks e serviços avançados disponíveis no mercado.
Isso pode acelerar processos de experimentação e inovação.
Os desafios da arquitetura Multi-Cloud
Apesar das vantagens, adotar uma estratégia multi-cloud sem planejamento pode criar novos desafios.
Entre os mais comuns estão:
Complexidade operacional
Cada provedor possui ferramentas, interfaces e modelos de operação próprios.
Gerenciar múltiplos ambientes pode aumentar significativamente a complexidade do dia a dia da equipe de TI.
Governança distribuída
Políticas de segurança, gestão de identidades, controle de custos e conformidade precisam funcionar de forma consistente entre diferentes plataformas.
Sem uma governança bem definida, o ambiente pode se tornar difícil de controlar.
Gestão de custos
Embora a nuvem ofereça flexibilidade financeira, ambientes multi-cloud exigem visibilidade clara sobre consumo de recursos em diferentes plataformas.
É aqui que práticas como FinOps se tornam fundamentais.
Integração entre ambientes
Aplicações e dados distribuídos entre diferentes clouds precisam se comunicar com eficiência.
Isso exige planejamento de redes, integração de serviços e arquitetura adequada de dados.
Multi-Cloud não é o mesmo que Hybrid Cloud
É comum confundir esses dois conceitos, mas eles representam abordagens diferentes.
Hybrid Cloud combina ambientes de nuvem com infraestrutura on-premises (datacenters próprios).
Já Multi-Cloud envolve o uso de múltiplos provedores de nuvem.
Na prática, muitas organizações acabam adotando arquiteturas híbridas e multi-cloud ao mesmo tempo, criando ambientes distribuídos entre datacenters e diferentes plataformas cloud.
O papel da arquitetura na estratégia Multi-Cloud
O sucesso de uma estratégia multi-cloud depende fundamentalmente da qualidade da arquitetura adotada.
Uma arquitetura bem planejada deve considerar:
- padronização de ambientes
- integração entre plataformas
- governança centralizada
- automação de provisionamento
- segurança consistente entre clouds
Ferramentas de automação, infraestrutura como código e plataformas de observabilidade ajudam a reduzir a complexidade e manter o ambiente sob controle.
Quando Multi-Cloud realmente faz sentido?
Nem todas as organizações precisam adotar múltiplas nuvens.
Em muitos casos, trabalhar com uma única plataforma pode ser mais simples e eficiente.
A estratégia multi-cloud tende a fazer mais sentido quando:
- a organização possui operações digitais complexas
- existem diferentes workloads com necessidades específicas
- há necessidade de reduzir dependência tecnológica
- a empresa busca resiliência arquitetural elevada
O mais importante é entender que multi-cloud deve ser uma decisão arquitetural — não apenas uma tendência tecnológica.
Como a InfoChoice apoia arquiteturas Multi-Cloud
Na InfoChoice, ajudamos organizações a avaliar, projetar e implementar estratégias multi-cloud alinhadas às suas necessidades de negócio.
Nossa abordagem envolve:
- definição da estratégia de cloud
- desenho de arquiteturas multi-cloud
- integração entre plataformas
- segurança e governança distribuída
- otimização contínua de ambientes
Trabalhando com ecossistemas líderes como Amazon Web Services, Google, Microsoft e IBM, apoiamos empresas na construção de plataformas digitais mais flexíveis, resilientes e preparadas para o futuro.
Conclusão
A adoção de múltiplas plataformas de nuvem pode oferecer benefícios significativos em termos de flexibilidade, inovação e resiliência.
No entanto, também exige maior maturidade arquitetural e operacional.
Mais do que escolher diferentes provedores, o verdadeiro desafio está em projetar uma arquitetura capaz de integrar esses ambientes de forma segura, eficiente e governável.
Quando bem planejada, a estratégia multi-cloud deixa de ser um fator de complexidade e passa a se tornar uma poderosa alavanca de liberdade tecnológica e inovação digital.
Próximo artigo da série
Os 5 Erros Mais Comuns em Projetos de Migração para Nuvem
No próximo artigo da série Arquitetura de Cloud na Era da IA, vamos explorar os erros mais frequentes que organizações cometem ao migrar para a nuvem — e como evitá-los com uma abordagem arquitetural mais estratégica.
Podcast e Análise Imersiva
Infográfico

Mapa Mental

Estrutura da Série
☁️ Série Estratégica InfoChoice – Arquitetura de Cloud na Era da IA
Bloco 1 — Fundamentos Estratégicos (Autoridade e visão)
Artigo 1
Cloud Architecture na Era da Inteligência Artificial
Artigo 2
Multi-Cloud: Estratégia de Liberdade Tecnológica ou Complexidade Operacional?
Artigo 3
Os 5 Erros Mais Comuns em Projetos de Migração para Nuvem
Bloco 2 — Arquitetura Moderna
Artigo 4
Arquitetura Cloud-Native: O Novo Padrão para Aplicações Digitais
Artigo 5
Data Platforms em Cloud: O Novo Centro Nervoso das Empresas
Artigo 6
Segurança em Cloud: Por que o modelo de responsabilidade compartilhada muda tudo
Bloco 3 — Operação e Governança
Artigo 7
Cloud Governance: Como evitar o caos operacional na nuvem
Artigo 8
FinOps: Como controlar e otimizar custos em ambientes cloud
Artigo 9
Observabilidade em Cloud: O que realmente significa operar ambientes modernos
Bloco 4 — Futuro da Nuvem
Artigo 10
Cloud e Inteligência Artificial: A Infraestrutura da Nova Economia Digital
Artigo 11
Arquiteturas Híbridas: Quando a nuvem encontra o datacenter
Artigo 12
A Próxima Evolução da Cloud: Plataformas Autônomas e Infraestrutura Inteligente

Deixe um comentário